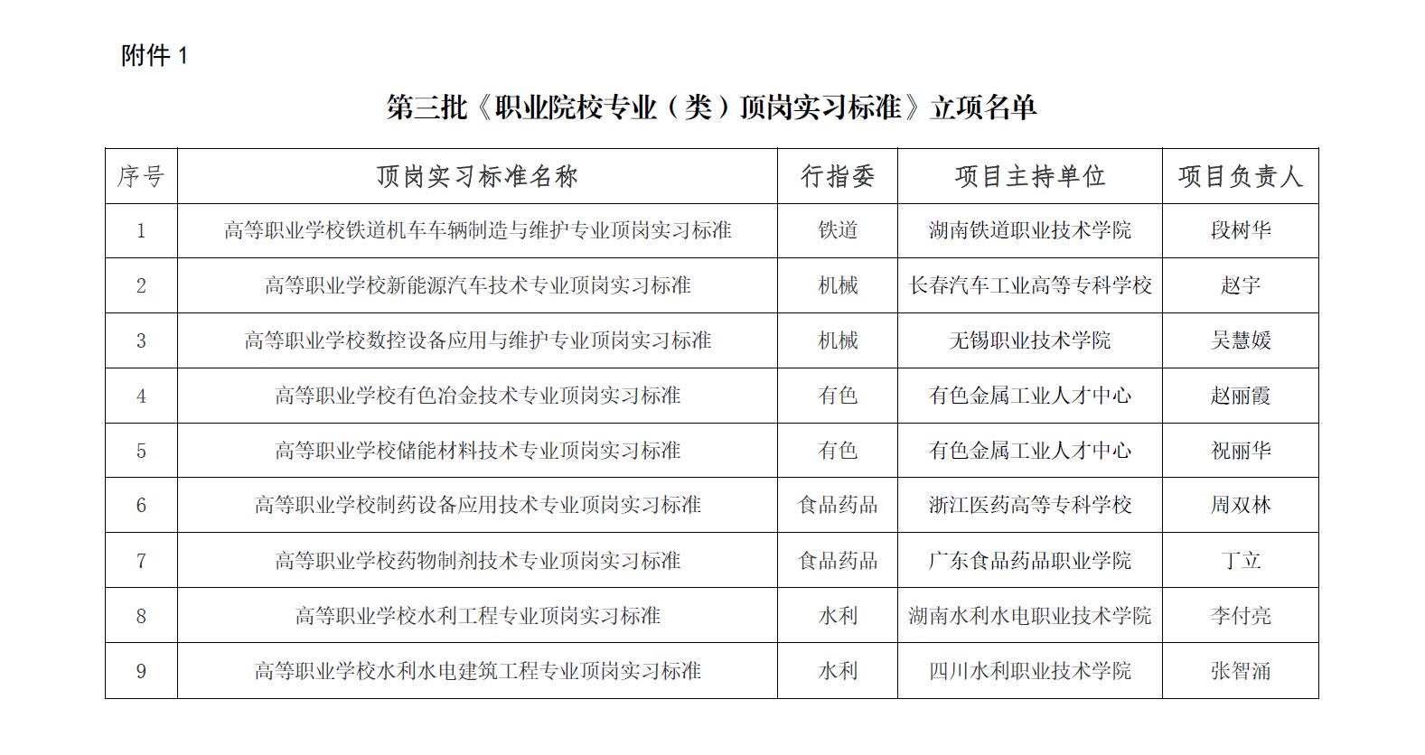
为 落实《国家职业教育改革实施方案》,完善国家职业教育标准体系进一步规范和加强职业学校学生的顶岗实习,教育部行业职业教育教学指导委员会工作办公室组织了第三批《职业学校专业(类)顶岗实习标准》的申报与立项评议工作,我院院长赵宇牵头,组建校企项目工作团队,积极申报新能源汽车技术专业顶岗实习标准立项工作,2020年10月10日教育部行业职业教育教学指导委员会工作办公室发文“关于公布第三批《 职业院校专业 (类 顶岗实习标准 》立项名单的通知”,我院负责申报项目顺利通过评审,下一步将组织人力资源,高标准编写新能源汽车技术专业顶岗实习标准,进一步规范新能源汽车技术专业顶岗实习管理。



